중국은 새로운 과학기술 혁명과 산업 변혁의 기회를 잡기 위해 최근 몇 년간 차세대 인공지능을 대대적으로 발전시켜 왔다. 정책적 호재로 인공지능 기술이 눈에 띄게 향상돼 2019년 특허 출원 건수로 세계 1위를 차지했다. 인공지능 기술 개발에 대한 열기가 뜨겁고, 유니콘 기업층이 두터우며, 취약점이 계속 보강되고 AI 인재 양성체계가 완비돼 앞으로 중국의 인공지능은 한 단계 더 도약할 것으로 전망된다.
전 세계 특허 출원 1위
최근 차세대 인공지능 관련 학과 발전, 이론 모델링, 기술 혁신, 소프트 하드웨어 업그레이드 등이 전체적으로 추진되면서 중국의
인공지능 기술은 빠르게 발전하고 글로벌 경쟁력도 눈에 띄게 향상됐다. 2019년 특허 출원 건수가 중국 최초로 인공 지능 분야에서 미국을
제치고 세계 1위에 달하며 건수는 11만건 이었다. 미국은 약 8만건 이었고, 관련 특허 출원 건수 세계 TOP6에 영국, 호주, 캐나다와
일본이 있지만 중국과는 큰 차이가 있다.

유니콘 기업 수 1위
국가
정책의 호재, 인공지능 투자 열기, AI 응용 분야의 끊임없는 개척 등으로 인공지능 분야의 유니콘 기업이 집중 탄생됐다. 중국은
206개로 세계 1위, 미국은 203개, 인도와 영국은 각각 21개와 13개로 3, 4위를 차지했다. 우리나라와 미 양국은 세계
8할이 넘는 인공지능 업계의 유니콘 기업을 보유하고 있다.

인공지능 칩 한계 돌파
'기초층'은
인공지능 산업의 기반, 주로 AI 칩, 데이터 리소스, 클라우드 컴퓨팅 플랫폼 등과 같은 하드웨어 및 소프트웨어 개발이 이에 속한다. 현재 중국의 인공지능 발전이 직면한 가장 큰 문제는 기초층이 상대적으로 취약하고 프리미엄 칩은 수입에 의존하고 있다는 점이다. 이에
따라 중국은 인공지능 칩 산업 발전에 주목해 '차세대 인공지능 산업 발전 촉진 3개년 계획'(2018~2020년)과 '차세대
인공지능 시스템'에 신경망 칩 중점 육성, 국내 양산 및 규모화 전략을 제시해왔다.
정부차원에서 부단히 강도를 높이고, SENSE TIME, MEGVII 같은 인공지능(AI) 분야 선두업체의 반도체 개발 등 인공지능(AI) 기술 개발이 시작되면서 최근 중국 인공지능 칩 시장 규모가 꾸준히 성장해 2019년 50억 원을 돌파했다.

인공지능 인재 교육체계 구축
국외
대비 고교 인공지능육성은 늦었지만 최근 몇 년 사이 중국의 인공지능 학과와 전공은 인공지능 인재육성 시스템 구축을
다층적으로 추진하고 있다. 2018년 4월 교육부가 발표한 '고등학교 인공지능 혁신행동계획'은 2020년까지 인공지능 학원,
연구원, 교차연구센터 50곳을 설립한다는 내용을 담고 있다.
2019년,
전국에 35개 대학들이 첫 인공지능 전문교육 기관 자격을 획득했다. 2020년 3월 교육부가 180개 고교를 통한 인공지능
학과 개설을 재승인한 가운데, 교육부 직속 고교가 15개교로 이 밖에 산둥 장쑤 허난 안후이 후난 등 인구 및 교육 집중 지역에도 인공지능 학과
신설이 추진된다.

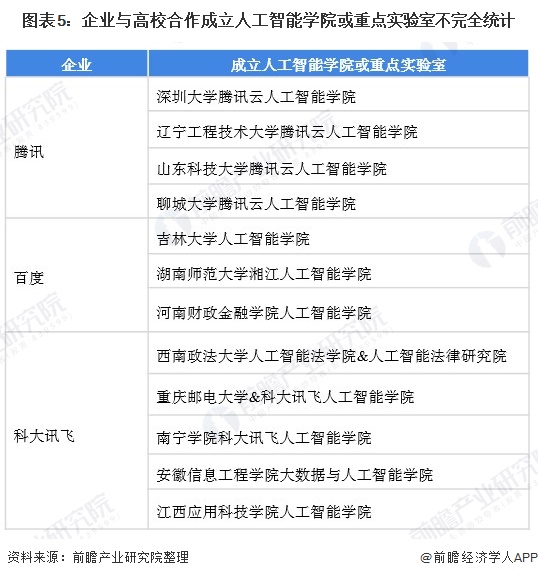
국가교육부가 인공지능(AI) 전문대학을 증설하는가 하면 중국내 과학기술 지도층과 인공지능(AI) 선도기업들이 국내 상위권 대학과 협력을 강화해 인공지능 아카데미나 중점 실험실을 설립했다. 이 가운데 선전대, 랴오닝공정기술대 등 대학과 협력하고 서남정법대, 충칭우체대, 난닝학원 등과도 각각 협력하고 있다.

인공지능 기술이 혁신과 발전을 거듭하면서 인공지능 칩 개발에 새로운 진전이 있었고 특허 출원 건수도 세계 1위로
올라섰다. 인공지능 기업이 백화제방, 백가쟁명하고 있고 수많은 유니콘 기업을 보유하고 있다. 이와 함께 인공지능(AI) 인재체계가 보완되고, 과학기술 지도층과 인터넷 기업이 대학과 협력해 인공지능 발전에 새로운 힘을 실어주면서 앞으로 중국의 인공지능이 더욱 큰
도약을 하여 글로벌 인공지능 선두주자가 될 전망이다.
이는 전첨산업연구원의 '중국 인공지능(AI) 업계 시장의 첨두와 투자전략계획 분석 보고서'에서 나온 것으로 산업 빅데이터, 산업계획, 산업신고, 산업단지 계획, 산업투자유치 등 해결방안, 등의 자료를 제공 받았다.